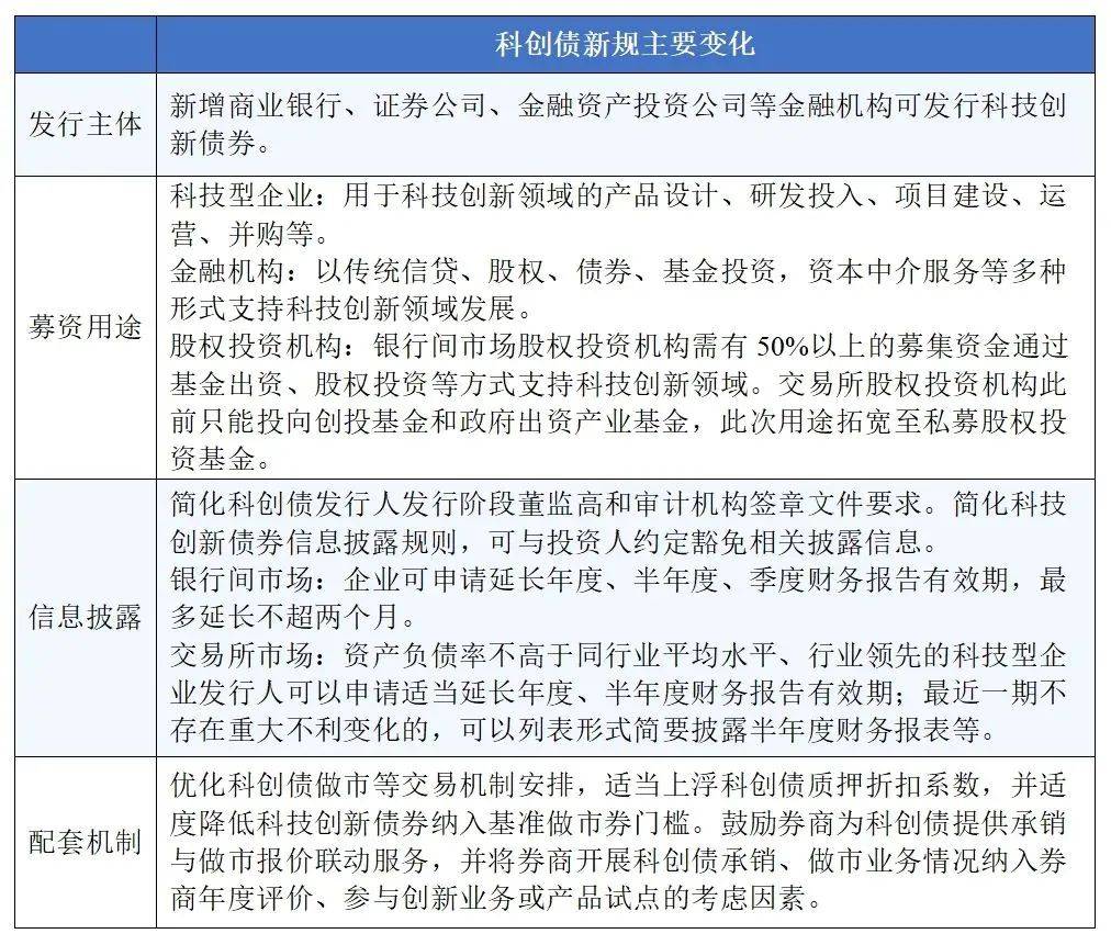
科技创新债券发行加速
自5月7日中国人民银行和证监会联合对外发布关于支持发行科技创新债券有关事宜的公告后,市场各方积极参与。Wind数据显示,自5月7日至9月28日,全市场530家机构发行科技创新债券规模达11658.47亿元。

图片来源于网络,如有侵权,请联系删除
其中,88家金融机构发行3196.7亿元;442家非金融企业发行8461.77亿元。非金融企业在银行间市场和交易所分别发行科技创新债券4038.8亿元和4422.97亿元。

图片来源于网络,如有侵权,请联系删除
中国银行间市场交易商协会有关负责人表示,今年5月,债券市场“科技板”正式启航。通过丰富融资主体、创设支持工具、健全适配机制等措施,债券市场“科技板”为引导更多金融资源服务科技创新、丰富多层次债券市场建设打开新局面。(记者任军)

图片来源于网络,如有侵权,请联系删除
目录 返回
首页
