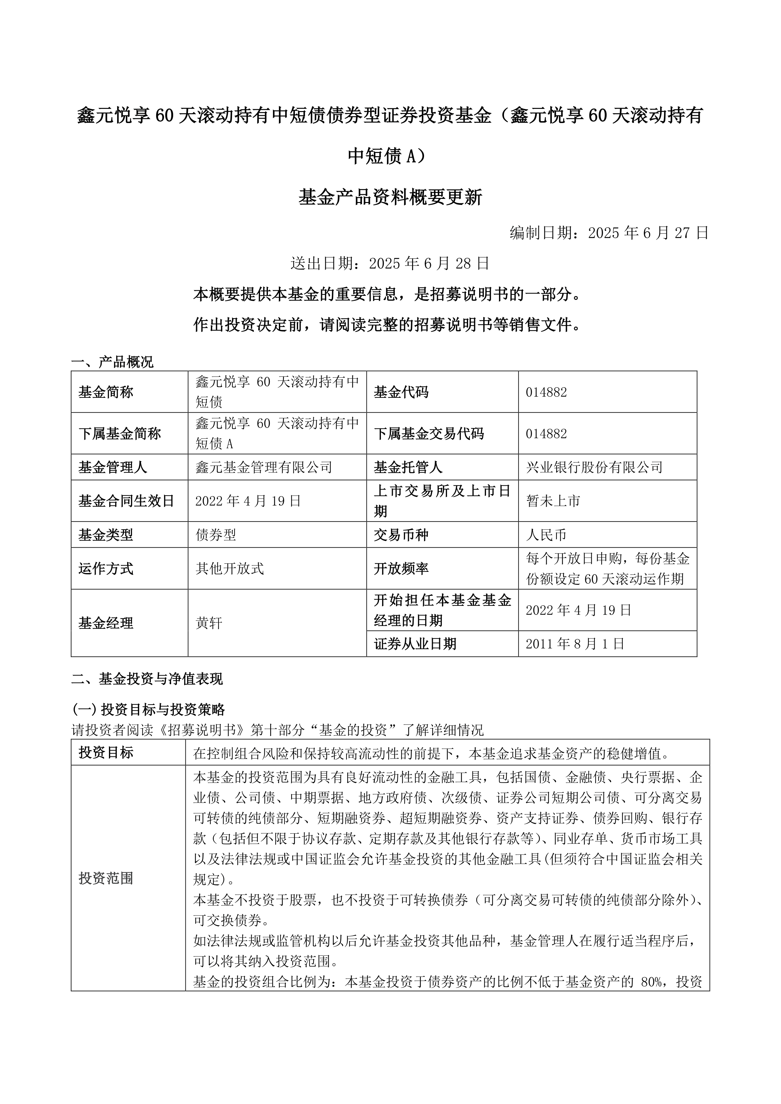
债市波动加大!可配置中短债基金、“固收+”基金 | 理财档案
10月16日,10年期国债收益率震荡至1.75%附近,记者留意到,近期债市走出“过山车”行情,9月底一度冲高至1.96%附近,而近期收益率已回落至1.7%附近,由于债券收益率和价格成反比,收益率走低意味着债券价格走高,债市走强。

图片来源于网络,如有侵权,请联系删除
债市波动加大,也影响着债基收益。9月,全市场7000多只债基中,超半数的债基收益下跌,多只债基收益跌超2%,而进入10月后,债基收益已有回暖,八成债基收益为正。对投资者而言,债基该如何选择持有呢?

图片来源于网络,如有侵权,请联系删除
预计债市或呈现区间震荡

图片来源于网络,如有侵权,请联系删除
对于债市的调整,记者了解到,9月以来债市走弱,主要是受到“股债跷跷板”、资金面、基金销售费率新规等影响。固收分析师张继强分析,10月开始,基本面和供给都进入对债有利的阶段,资金面维持平稳,降息降准、购债依然有博弈空间。
需要关注的是,此前发布的公募基金销售费率改革方案(征求意见稿),新规或令公募债基“7日免赎”成为历史,短期赎回成本将提升。“对自营和理财子等以流动性管理为目的的机构投资者而言,持有债基的成本大幅上升,因而开始进行防御式赎回,短期内对债市形成利空。”(中国)基金研究中心助理分析师王方琳表示,但是新规将赎回费全额计入基金资产,可直接增厚投资者收益,且有助于减少短期频繁交易行为,对于债基市场的稳定发展是有利的。
对于后市债市的表现,首席固收分析师谭逸鸣分析,后续债市更有可能继续沿着区间震荡的状态演绎。增量政策预期相对偏弱或对债市形成支撑,配置力量继续缺位或制约债市利率下行空间,或仍需等待明确的信号打破当前博弈格局。
华源固收首席分析师廖志明分析,短期债市或受情绪面压制,持续看多债市,预计下半年10年期国债收益率在1.6%~1.8%,当前10年期国债收益率在1.8%左右,性价比突出。
债基仍具配置价值股债搭配增强收益弹性
面对债市波动,投资者该如何操作呢?“债基仍具有配置价值。”王方琳表示,对投资者而言,短债基金、同业存单基金和货币基金等均以货币市场工具或短期债券为主,基金的流动性较好,风险较低,但收益率通常也较低。中长期债券基金通常来说收益率要高一些,但风险更高、流动性也更弱。
排排网财富公募产品运营曾方芳建议,投资者可优选中短债基金。此外,还可选择配置“固收+”基金,此类基金通过股债搭配,增强收益弹性,能够有效降低单一资产的风险,提高组合的抗风险能力。“在债市调整、权益市场向,权益类资产的表现可能会对投资组合起到一定的缓冲作用。”曾方芳说。
(文章来源:广州日报新花城)
目录 返回
首页
